Pengukuran Tingkat Keasaman dan Kekeruhan Air dengan Tampilan Aplikasi Arduino
Pengukuran Tingkat Keasaman dan Kekeruhan Air dengan Tampilan
Aplikasi Android
Alfian Muttoqim1,
Devario Gita Suryansyah2, Samuel BETA3
Prodi Teknik Elektronika Jurusan Teknik Elektro Politeknik Negeri Semarang
Jl. Prof. H. Soedarto, S H, Tembalang, Semarang, 50275
Abstract - Monitoring
the PH level and turbidity of the water in the fish pond is very troublesome,
because it must be done regularly and directly. In this ARM project, a device
was made using a pH sensor, an LDR sensor, a Bluetooth HC-05 module, as well as
an RGB LED output, 16x2 LCD and an application for measuring acidity and
turbidity levels. The pH sensor is used to measure the level of acidity in
water, the LDR sensor is used to measure the level of turbidity of the water
while the Bluetooth module is for sending the measurement data. As well as RGB
LEDs and 16x2 LCDs are used to provide warnings of water conditions based on
acidity and water turbidity. While ARM as a controller and signal processor.
Keyword : ARM, Sensor pH, Sensor LDR, LED RGB, LCD 16x2, Modul
Bluetooth HC-05, Android.
Intisari – Melakukan
pemantauan kadar PH dan kekeruhan air pada kolam ikan sangat merepotkan, karena
harus dilakukan secara berkala dan secara langsung. Pada proyek ARM ini
dibuatlah sebuah alat menggunakan sensor pH, sensor LDR, modul Bluetooth HC-05,
serta luaran LED RGB, LCD 16x2 dan aplikasi pengukur kadar keasaman dan
kekeruhan air. Sensor pH digunakan untuk mengukur tingkat keasaman dalam air,
sensor LDR digunkan untuk mengukur tingkat kekeruhan air sedangkan modul
Bluetooth untuk mengirim data hasil pengukurannya. Serta LED RGB dan LCD 16x2
digunakan untuk memberikan peringatan akan kondisi air berdasarkan keasaman dan
kekeruhan air. Sedangkan ARM sebagai kontroler dan pemroses sinyal.
Kata Kunci : ARM, Sensor pH, Sensor LDR, LED RGB, LCD 16x2, Modul
Bluetooth HC-05, Android.
I.
PENDAHULUAN
A. Latar Belakang
Dalam sebuah kolam ikan untuk
menjaga kelastarian ikan di dalam kolam tersebut tentunya kita harus dapat
mengetahui tingkat PH dan kekeruhan air yang ada. Untuk dapat mengetahui
tingkat PH dan kekeruhan air, tentunya kita harus melakukan pengukuran terhadap
air kolam terlebih dahulu dan hal tersebut harus dilakukan secara langsung di
lokasinya. Pada proyek ARM ini, kami membuat sebuah alat pengukuran PH dan
kekeruhan air dengan tampilan LCD dan aplikasi Android. Alat ini dilengkapi dengan indikator LED RGB sebagai
penanda tingkat pencemaran PH dan kekeruhan air. Alat ini juga dapat
menampilkan hasil pengukuran secara langsung pada sebuah aplikasi smartphone. Dengan adanya alat ini
pemantaun tingkat PH dan kekeruhan air pada sebuah kolam ikan dapat dilakukan
dimana saja dan kapan saja secara langsung.
B. Tujuan
Tujuan pembuatan proyek ini
yaitu :
1. Membuat alat yang dapat mengukur nilai PH dan tingkat kekeruhan
air..
2. Membuat alat yang dapat mengukru nilai PH dan tingkat kekeruhan
dengan tampilan LCD yang akurat.
3. Membuat alat yang dapat mengukur nilai PH dan tingkat kekeruhan
dengan tampilan aplikasi smartphone
yang akurat.
4. Membuat LED RGB sebagai indikator nilai PH dan tingkat kekeruhan
air.
C. Manfaat
Manfaat yang diperoleh dari
alat adalah sebagai berikut:
1. Dapat melakukan pemantauan secara langsung dan dari jarak jauh.
2. Dapat mengukur kadar PH dan kekeruhan air kolam.
D. Perumusan Masalah
Berdasarkan latar belakang
diatas, maka dapat dirumuskan permasalahan sebagai berikut :
1. Bagaimana alat dapat mengukur nilai PH dan tingkat kekeruhan air?
2. Bagaimana hasil pengukuran dapat ditampilkan di LCD?
3. Bagaimana hasil pengukuran dapat ditampilkan di aplikasi smartphone?
4. Bagaimana LED RGB sebagai indikator peringatan dapat berfungsi?
II.
TINJAUAN PUSTAKA
A. Mikrokontroller ARM NUC120
ARM NUC120 merupakan
sebuah modul mikrokontroler berbasis ARM CortexM0. NUC120 dapat beroperasi
dengan kecepatan CPU sampai 48 MHz. Telah dilengkapi dengan FullSpeed USB
2.0 Device Controller yang sangat fleksibel dan dapat dikonfigurasi untuk berbagai aplikasi
berbasis USB.
Spesifikasi :
1.
Berbasis mikrokontroler NUC120RD2BN (64 KB
APROM, 8 KB SRAM, 4 KB Data Flash, CPU
ARM Cortex-M0).
2.
Memiliki 1 port USB.
3.
Memiliki 1 port RS-485.
4.
Memiliki kanal UART dengan tegangan TTL
3,3VDC / 5VDC.
5.
Memiliki port input 8 kanal ADC 12-bit.
6.
Input catu daya untuk board : 6,5VDC –
12VDC / 3,3VDC – 5VDC.
Gbr. 2.1 ARM NUC120
B. Sensor PH
Sensor PH adalah sebuah alat elektronik yang berfungsi untuk
mengukur pH (derajat keasaman atau kebasaan) suatu cairan (ada elektroda khusus
yang berfungsi untuk mengukur pH
bahan-bahan semi-padat). Sebuah pH meter terdiri dari sebuah elektroda (probe
pengukur) yang terhubung ke sebuah alat elektronik yang mengukur dan menampilkan
nilai pH.
Gbr. 2.2 Sensor PH
C. Sensor Cahaya (LDR)
Resistor yang mempunyai nilai
resistansi/ tahanan berubah ubah
sesuai intensitas cahaya yang di
terima sensor cahaya LDR tersebut. Pada
umumnya prinsip kerja sensor
cahaya ldr ini adalah “Semakin
tinggi intensitas cahaya (Terang) yang diterima oleh LDR maka semakin rendah pula nilai
resistansi / tahanannya, Sebaliknya
Semakin rendah intensitas cahaya (Gelap)
yang diterima oleh LDR maka semakin tinggi pula nilai resistansi/tahanannya.”
Gbr. 2.3 Sensor Cahaya
D.
LCD
LCD
(Liquid Crystal Display) adalah suatu jenis media tampil
yang
menggunakan kristal cair sebagai penampil utama. Pada postingan aplikasi LCD yang digunakan ialah LCD dengan jumlah karakter 16x2. LCD berfungsi sebagai penampil
yang nantinya akan digunakan untuk
menampilkan status kerja alat.
Gbr. 2.4 LCD
E.
LED RGB
LED RGB
merupakan LED yang mampu menghasilkan
warna- warna dari hasil
kombinasi warna Red (merah), Green (hijau), dan Blue ( biru). Yang mana warna keluaran warna dari
led ini dapat kita atur dengan memberikan nilai input pada
masing-masing kaki-kaki led untuk warna R-G-B. LED ini memiliki 4 pin yang terdiri 3 pin untuk mengontrol warna R-G-B dan 1 pin sebagai common cathode/common anode, sehingga katoda/anoda dari masing-masing kaki R-G-B dibuat menjadi satu pada kaki
ini.
Gbr. 2.5 LED RGB
F. HC-05 Module Bluetooth
Bluetooth HC-06 Adalah sebuah modul Bluetooth SPP (Serial Port Protocol)
yang mudah digunakan untuk komunikasi serial wireless (nirkabel) yang
mengkonversi port serial ke Bluetooth. HC-06
menggunakan modulasi bluetooth V2.0 + EDR (Enchanced Data Rate) 3 Mbps dengan
memanfaatkan gelombang radio berfrekuensi 2,4 GHz.
Untuk berkomunikasi antar Bluetooth, minimal harus
memenuhi dua kondisi berikut : 1. Komunikasi harus antara master dan slave.
2. Password harus benar (saat melakukan pairing).
Gbr.
2.6 Module Bluetooth
III. PERANCANGAN
ALAT
A.
Perangkat Keras dan Elektronika
Adapun perangkat yang digunakan yaitu :
1.
ARM
NUC120
2.
Sensor
PH
3.
Sensor
Cahaya
4.
LCD
16x2
5.
LED
RGB
6.
HC-05
(Module Bluetooth)
B.
Perancangan Hardware
Alat ini menggunakan masukan sensor PH dan
sensor cahaya. Lalu masukan di proses di ARM NUC120. Kemudian perintah yang
diberikan oleh ARM NUC120 diteruskan ke keluaran yang berupa LCD dan aplikasi smartphone yang berupa data tingkat
pencemaran sebuah kolam. Diagram blok dari alat ini sebagai berikut :
Gbr. 3.1 Diagram
Blok
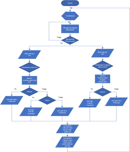
Adapun diagram alir yang kami buat untuk program sebagai
berikut :
Gbr. 3.2 Diagram
alir cara kerja rangkaian
Sedangkan
untuk gambar rangkaian adalah sebagai berikut :
Gbr. 3.3 Skema
rangkaian
Kemudian
untuk diagram pengawatan sebagai berikut :
Gbr. 3.4 Diagram
pengawatan dalam
Gbr. 3.5 Diagram
pengawatan luar
IV.
PENGUJIAN ALAT
Nilai PH dan kekeruhan air pada kolam akan
selalu dipantau setiap beberapa menit. Sensor PH dan sensor kekeruhan akan
mendeteksi tingkatan PH dan kekeruhan air yang ada pada kolam yang kemudian
hasil pembacaan sensor akan diproses. Tingkat pencemaran pada kolam dibagi
menjadi dua tingkatan yaitu merah dan hijau. Penanda tingkatan pencemaran
menggunakan LED RGB sebagai indikatornya. Pada saat data yang telah diproses
selesai dan indikator LED menyala merah, maka tingkatan pencemaran menandakan
sudah sangat berbahaya untuk dihuni oleh ikan-ikan. Sedangkan saat indikator
LED menyala hijau, maka tingatan pencemaran masih aman untuk ditinggali oleh
ikan. Saat indikator LED menyala, secara bersamaan data dari hasil pembacaan
sensor juga ditampilkan melalui LCD. Agar nilai dari hasil pembacaan sensor
dapat ditampilkan melalui aplikasi smartphone,
maka hidupkan bluetooth pada smartphone kemudian hubungkan koneksi bluetooth smartphone dengan modul bluetooth HC-05 dan kemudian buka
aplikasi. Setelah aplikasi terbuka, maka secara otomatis nilai dari hasil
pembacaan sensor akan ditampilkan di aplikasi tersebut.
V. KESIMPULAN
Setelah melakukan percobaan dan analisa terhadap hasil
yang didapat, maka kami mendapat kesimpulan sebagai berikut:
1.
Pembuatan
alat canggih menggunakan mikrokontroler ARM NUC120 dapat mempermudah kehidupan masyarakat .
2. Menggunakan
aplikasi android memudahkan dalam mengontrol dan memantau informasi status
secara jarak jauh.
3.
Penggunaan modul bluetooth
HC-05 memudahkan menghubungkan aplikasi dengan alat tersebut karena tidak
diperlukan adanya koneksi internet.
REFERENSI
[1] A.
Kasim and N. Paramyta IS, “Penggilingan Ikan Mikrokontroler DT-ARM NUC 120.”
[2] Ariansyah
Yudi. 2012. “Rancang Bangun Alat Pendeteksi Kadar pH dalam Air dengan Output
LCD Berbasis Mikrokontroler”. Palembang : Politeknik Negeri Sriwijaya.
[3] A. Zainuri, U. Wibawa, and E.
Maulana, “Implementasi Bluetooth HC – 05 untuk Memperbarui Informasi Pada
Perangkat Running Text Berbasis Android,” vol. 9, no. 2, pp. 163–167, 2015.
[4] Saputra
Akip. 2016. “Pengukur Kadar Keasaman Dan Kekeruhan Air Berbasis Arduino”.
Surakarta : Universitas Muhammadiyah Surakarta.
Link
1. Jurnal
2. PPT
3. Diagram Alir
7. Program
Biodata Penulis
Alfian Muttoqim. Penulis dilahirkan di Jepara, 30 Januari 1999. Penulis
telah menempuh pendidikan formal di SD Muhammadiah Blimbingrejo, MTs
Muhammadiyah Nalumsari dan MA Muhammadiyah Kudus. Pada tahun 2017 penulis
mengikuti seleksi mahasiswa baru Diploma (D3) di kampus Politeknik Negeri
Semarang (Polines) dengan Program Studi D3 Teknik Elektronika, Jurusan Teknik
Elektro. Penulis terdaftar dengan NIM. 3.32.17.2.02
Apabila terdapat kritik, saran, dan pertanyaan mengenai penelitian ini,
bisa menghubungi melalui E-mail : alfianmutt@gmail.com
Devario Gita Suryansyah. Penulis dilahirkan di Semarang, 08 Desember 1998.
Penulis telah menempuh pendidikan formal di SDN Ungaran 01,03,06, SMPN 3
Ungaran dan SMAN 1 Ungaran. Pada tahun 2017 penulis mengikuti seleksi mahasiswa
baru Diploma (D3) di kampus Politeknik Negeri Semarang (Polines) dengan Program
Studi D3 Teknik Elektronika, Jurusan Teknik Elektro. Penulis terdaftar dengan
NIM. 3.32.17.2.07
Apabila terdapat kritik, saran, dan pertanyaan mengenai penelitian ini,
bisa menghubungi melalui E-mail : devariogitas@gmail.com












Tidak ada komentar: